鸿运国际

鸿运国际科技 - 立异联动优美天下

专业的行业资讯 最新公司新闻

首页 动态公司新闻

公司新闻

工信部公示,,,鸿运国际科技又一项目入选!!!

2024-12-16

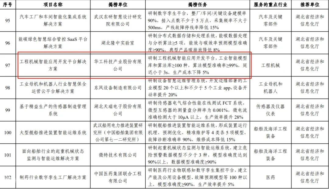
克日,,,工信部公示2024年度智能制造系统解决计划“揭榜挂帅”项目,,,鸿运国际科技子公司苏州鸿运国际自动化手艺有限公司依附“新能源电池系统盖板智能一体化产线解决计划”入选。。。此前,,,鸿运国际科技推出的工程机械智能应用开发平台解决计划也曾入选2023年度智能制造系统解决计划“揭榜挂帅”项目名单。。。


1.jpg

2.jpg


新能源汽车工业蓬勃生长确当下,,,中国已经一连10年成为全球第一大新能源汽车产销市场。。。2024年11月14日,,,中国汽车工业协会宣布中国新能源汽车年产量首次突破1000万辆大关,,,同时也意味着动力电池工业生长进入了新的阶段。。。


3.jpg

央视新闻报道


动力电池是新能源汽车的要害组成部分,,,需求一连攀升。。。动力电池盖板的制造工艺重漂后远高于壳体,,,其制造工艺对锂电池的清静性、密闭性、能源使用效率等都具有直接影响,,,新能源电动汽车对动力电池的清静性要求十分苛刻。。。


电池盖板作为动力电池的主要结构部件,,,其生产难度较高,,,市场需求重大。。。随着动力电池行业蓬勃生长,,,市场对高效高质的产品需求进一步增添,,,古板制造工艺已经难以知足电池生产对高效率、一致性的要求,,,现代化的全智能自动化产线和高效能流水线作业成为动力电池工业提质增效新选择。。。


4.png

流水作业的动力电池盖板生产线


面向新能源汽车行业手艺痛点,,,鸿运国际自动化从高效稳固焊接、组装、AI检测功效等方面攻关,,,研发打造新能源电池系统盖板智能一体化产线解决计划,,,不但实现生产全智能化自动化操作,,,同时大幅提高电池盖板的良品率和产能,,,助力国产电池产品整体质量跃升。。。


新能源电池系统盖板

智能一体化产线解决计划

image.png

  • 自研智能控制软件、视觉定位手艺

  • 激光焊接、磁浮定位、超声热熔、氦检、耐压检测、自动贴膜等手艺于一体

  • 实现产品组装以及加工检测工艺的生产全智能化自动化操作

  • 最洪流平镌汰人为干预影响,,,有用提高产品一致性


目今,,,我国新能源汽车工业正在迈向规;;;;;;;⑷蚧母咧柿可ば陆锥,,,正值转型攻坚期。。。以此次入选“揭榜挂帅”项目为动力,,,鸿运国际科技将继续以焦点手艺立异培育生长动能,,,充分验展“激光+智能制造”的先进优势,,,加速实现科技效果转化和工业应用,,,致力为行业客户提供全球领先的智能智造解决计划。。。


【网站地图】【sitemap】